DNF:韩服又出新塔还送95SS?阿拉德的八座塔最后一个你猜不到
DNF:韩服又出新塔还送95SS?阿拉德的八座塔最后一个你猜不到
DNF是耸立不到的一个游戏,韩服从2005年就开放了的游戏。至今运营了13年,那么在13年中肯定各种各样的活动,玩法,职业改版,副本增加与减少,版本交替是不可避免的。总之从各种玩法,各种角色职业的增加,丰富了非常之多的游戏内容,而在DNF这款游戏里有一个很经典的设定,那就是爬塔。在DNF游戏副本里总共出现了七个不一样的塔,而韩服更新了一座新的塔名字叫做“眩惑之塔”,具体的内容就和小编一起来了解一下吧:

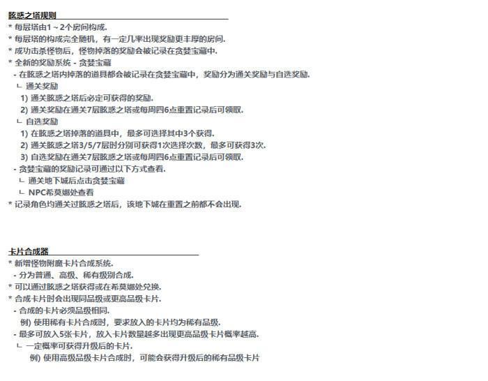
首先来看看韩服测试服更新的内容,这个又是一座塔,不知道冒险家们拆了几座塔了,难道建塔的人那么有钱?咳咳,话说回来这个塔的名字叫眩惑之塔,是95级的新塔,进入限制还是老样子每日每个角色只能进入一次,不过这次多了一个抗魔值的设定,也就是说不是随便来个小号就像进入试试混一下装备或者奖励的时刻了。不过可以使用复活币和药是一件好事。而进入眩惑之塔的角色不可以超过5个。进入塔内后就被记录,从更新内容上来看,即便你不能通关,你即便退出,也都还是记录这些!所以千万别脑热进去5个然后再后悔!

眩惑之塔的进入条件说完了,来看看奖励和规则。首先是以一周为一个周期,塔的层数只有7层,一天一层大幅度缩减了像之前的那么高的楼层。奖励分为两种,一种是通关层数就会必得的奖励,另外一种是添加到一个新系统里“贪婪宝藏”!然后在这个全新的塔出现后紧接着增加了一个新的奖励系统,也就是贪婪宝藏,其奖励方式:当勇士通关眩惑之塔会把奖励添加到贪婪宝藏里。在宝藏里的奖励可以自选最多3个,一周可以选择3次,通关第3/5/7层的时候可以获得选择宝藏奖励的权利,到对应的层数就获得一次。
重置方法也与之前的塔不同,以前的塔都是通关整个副本会自动重置,而眩惑之塔是你在通关后自动重置,如果你没有在规定的时间内通关会在每周4的早上6点重置!不过不用担心忘记领取的奖励,在你重置后要再去挑战眩惑之塔的时候会提示你需要领取之前通关没有去领取的奖励。领取后才可以继续通关!
另外一方面在攻略眩惑之塔的时候会给一个材料叫做“眩惑的思念体”以及卡片合成器,卡片合成器是用同等级的卡片可以合成新的卡片或者高一阶卡片,粉卡合成只能获得粉卡!放入的同等级的卡片越多几率越高,类似合成徽章系统!不过这个卡片合成器是免费获得的!
PS:小编认为紫卡要大幅度涨价了!小编还想吐槽眩惑之塔一句:“这怎么这么想某个游戏的大雁塔呢还总共7层”!

而新增加的材料眩惑的思念体可以兑换SS罐子,既然只有95级才能进当然是兑换一个95SS武器的罐子了,不过可惜的是每个账号最多只能换一个!另外韩服DNF为了迎合卡片系统,也是更新了新地区哈勒姆地区的普通和高级卡片的掉落。小编预计如果5张合成一张的话消耗会比较大,当然前提是眩惑之塔不难,并且绝大部分玩家每天都坚持刷,那么卡片消耗量就大了!另外也增加了一些紫卡和粉卡的掉落概率!

前边具体说完了新出的塔,再来回顾一下目前为止DNF更新的所有已经存在和消失了的塔!首先第一个说的是悲叹之塔,这个是目前还存在的一座塔,它在叹息峡谷之间,这个主要是100层后获得的材料可以兑换一个90SS耳环部位的罐子,不过开罐子的钱可不是一般的贵!需要500W开启一个耳环罐子!不知道800W勇士有多少人开过!1000W的罐子估计也不少人去开不知道大家准了还是赔了!

绝望之塔,这个也是与上一个悲叹之塔仅仅还存活着的塔了,不过估计现在这两个塔也是很少玩家来问津了吧。毕竟走过来比较麻烦,而且还浪费时间,不如多刷两次格蓝迪了!绝望之塔:也是100层的塔,当初主要兑换70级SS的塔,现在最高级兑换85级SS。以前为了刷这个塔那是用了非常多的复活币,想一想这个塔里最出名的是谁?那一定是索德罗斯啊!小编还记得被索德罗斯支配的恐惧,而仅次于索德罗斯的就是73层的魔弹使者,在70级版本的时候想打死她是几乎不可能的。不过现在就随便就可以过啦!

死亡之塔和迷妄之塔:这两个塔稍微有一点类似都是去刷等级用的塔,一个是25级就可以进另外一个40级才可以进入。如果还可以记住这2个塔的玩家那一定已经是玩过3-4年的老玩家了。如果还记得以下这些那么你就是一个资深骨灰级玩家。你还记得在39层被一个技能秒杀的快感吗?你还记得男人的友情打的你无还手之力吗?你还得你每次进入下一层的时候都要准备好技能按键,按了ESC立刻疯狂的按霸体或者无敌技能清场么?你还记得有一种G是落红色闪电秒过塔的吗?你还记得一群骗子带塔骗了几W踢了你继续骗的吗?嗯你都记得说明你是超级老玩家!

有一种塔需要活动时间内去刷,有一种塔你必须一次性刷到100层否则你就需要重来,有一种塔你不刷到100层没有任何奖励。有一种塔你可以玩一天,有一种塔你很恨它却还爱着它,有一种塔是只出现过一次并且只活在活动里,有一种塔....嗯对它的名字叫做“叹息之塔”!与绝望之塔一模一样,需要一次性通关100层才可以获得一个兑换SS罐子的通关证明。多少人在这个版本离梦寐以求的毕了业!小编算一个。

在70版本最赚钱的塔,里边有很多非常值钱非常值钱的装备。而且还有非常非常牛批的掉落道具。这个塔就是消失了的领主之塔。领主之塔也是限时开放(后期是周期全天开放),进入领主之塔挑战总共8层的塔,获得材料兑换现在耳熟能详的武器。绝望之光十字架,永恒的誓言,恶魔的努力(在猴戏被砍之前红眼换装用),布鲁短剑,屠戮之刃,子午七星剑,白毛笔(领悟者的涂鸦笔,小编仓库里还有一个)!就不一一的说了,还有各种极具特色的各职业武器!
出了以上的武器意外,还有最BT的装备灵魂猎者,哪怕是放到现在都是一个非常及其强力的装备。如果在没有3件套装加持的情况下灵魂猎者还是排在第一位,排除恍惚套装和黑洞套装,输出职业一定会首选这个装备,灵魂猎者是唯一一个横跨超多版本一直为版本之神的存在。出了这件装备这个塔里还会爆出另外一个很厉害的道具,叫做纯净的灵魂气息的一个道具,是商城的道具相当于2800点券,有多少欧洲人在这时候狠狠的赚了一笔!小编是非常地羡慕啊!

如果说它是塔那么就是塔,说不是也不是吧。不过既然带有塔字小编也一起来说了!龙人之塔也是在很久以前是必须取得地方,这个地方为什么记忆深刻呢?因为是GSD大叔唯一一个前期带我们刷图的角色。小编想起以前刷图及其困哪,在龙人之塔王者级(最早的时候有王者)一直刷一直刷都不舍得走。后边真的打不过!尤其是城主太难打了!嗯不知道各位有没有过经历呢?
好啦小编在最后还有2座塔是没有说的,这里就考考各位有没有老玩家,值得小编这里说的另外不记录在刚刚上边说的8座塔里边的塔么?有知道的可以在下边评论里分享出来吖!小编就不在这里明说啦!
-
- DNF95版本装备升级路线分析 DNF95版本装备升级流程详解
-
2026-03-22 06:24:54
-
- 绝地求生分辨率对比实测 几乎是两个游戏!
-
2026-03-22 06:22:42
-
- 绝地求生新手吃鸡攻略,看完这几张图让你秒变大神
-
2026-03-22 06:20:29
-
- DNF:名将之兵书伤害提升详解,在90史诗面前有怎样地位?!
-
2026-03-22 06:18:17
-
- DNF国服起源版本更新改版内容 起源版本套装一览!
-
2026-03-22 06:16:05
-
- 深海泰坦出装上单 英雄联盟泰坦玩法教学
-
2026-03-22 06:13:53
-
- DNF:你忽略的哈林史诗装备——神龙之子
-
2026-03-22 06:11:40
-
- 梦幻西游乌鸡国副本通关攻略
-
2026-03-22 06:09:28
-
- 地下城勇士剑魂技能加点图 地下城红眼加点
-
2026-03-22 06:07:16
-
- cf沙鹰天神和修罗对比 cf沙鹰天神和修罗哪个好
-
2026-03-22 06:05:03
-
- 《魔兽世界怀旧服》制皮1到300怎么升级 制皮1到300升级攻略大全
-
2026-03-22 06:02:51
-
- 保卫萝卜boss8全清攻略 保卫萝卜1终极挑战8关攻略
-
2026-03-22 06:00:39
-
- 绝地求生腾讯来收费一波,改名卡上线。不知道以后还有什么操作?
-
2026-03-22 05:58:27
-
- 古镜记攻略大全 古镜记全成就攻略
-
2026-03-22 05:56:14
-
- 王者荣耀:关于铠的人物原型新说,铠的来头比想象中大!
-
2026-03-22 05:54:02
-
- 《太空战舰死亡之翼》图文攻略 全剧情流程图文攻略
-
2026-03-22 05:51:50
-
- 不朽之旅神火怎么养成
-
2026-03-22 05:49:37
-
- DNF玩家分享红眼的换装, 搭配及raid手法攻略
-
2026-03-22 05:47:25
-
- 《死神vs火影》连招心得分享
-
2026-03-22 05:45:13
-
- 妖精的尾巴力量觉醒可以用特殊符号吗
-
2026-03-22 05:43:01



wlk痛苦术士输出技能优先级及起手手法推荐
我的世界经验9999999的指令是什么