山东学业水平考试报名缴费最全流程!含考试安排与出分时间
山东学业水平考试报名缴费最全流程!含考试安排与出分时间
亲爱的各位家长,大家好!
山东省普通高中学业水平考试报名已完成!很多家长为孩子学业水平考试的报名啊缴费啊发愁,要么是报名找不到入口?要么是缴费不成功?要么是个人信息不正确!今天跟随小爱老师一起来学习了解一下,助力你快速完成缴费任务!
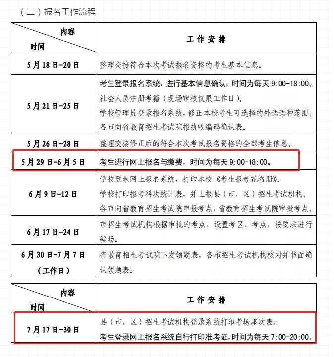
当当当!一定要注意,本次具体缴费时间为5月29日---6月5日,每天9点到18点。时间一定要记清,不要错过时间哦!
学业水平考试整体报名流程!

如何登录
登录山东省教育招生考试院官网,点击“网上报名”,再点“山东省普通高中学业水平考试网上报名系统” ,登陆报名系统!


2025级、2025-2025级、2016级及以前都有对应的报名缴费入口!
一定要选择好对应的入口哦,很多家长都会进错~

按照提示输入孩子对应的个人信息,


特殊问题:
推荐使用系统自带的IE浏览器(IE8/IE9/IE10/IE11/Edge)进行登录。
如系统提示考籍号、身份证号、密码、报名入口等信息有误。

1、请仔细核实输入的信息,必须保证四者完全正确才可以登录系统。如有遗忘联系学校管理员或班主任,通过学校账户登录网上报名系统进行查询。
2、考籍号和身份证号都没有错,但是考生信息在基教平台上有误,也会导致无法登录报名系统。
请在规定时间内与学校管理员或班主任联系,在基教平台上修正错误数据并通知省基教处,由省基教处更正并重新提供数据后,即可正常登录。
3、返回首页,核实选择的报名入口是否正确,若不正确,请更换对应的报名入口后再登录。
考试时间安排

成绩查询时间!
2025 年 9 月中旬公布成绩,具体时间另行通知。
看完记得转发收藏哦,方便出分后再次查询!
作者:小爱老师,每日追踪教育热点,
每日分享教育政策解读、新高考分享、高考报考政策解读!
欢迎大家能够关注、转发、评论和收藏!
-
- 人民的名义:祁同伟说过的经典“语句”和最惊天动地的“豪言”
-
2025-06-25 13:28:15
-
- 贫血怎么办男人怎么补血?贫血怎么办该吃些什么
-
2025-06-25 13:26:00
-
- 大势至菩萨是谁?大势至菩萨的名字来源是什么?
-
2025-06-25 13:23:45
-
- 见证联通发展历程 守护传承红色基因,联通杨凌志的初心与情怀!
-
2025-06-25 00:50:21
-
- 程咬金活了多少岁(程咬金多少岁死的)
-
2025-06-25 00:48:06
-
- 「温州市区一日游」船游江心屿+夜游印象南塘Ⅰ攻略
-
2025-06-25 00:45:52
-
- 美国研发高斯步枪,开启电磁步枪时代
-
2025-06-25 00:43:37
-
- 中国天路之独库公路
-
2025-06-25 00:41:22
-
- 有待商榷(有待商榷)
-
2025-06-25 00:39:07
-
- 后宫妃子封号职位表 古代后宫嫔妃职位等级
-
2025-06-25 00:36:52
-
- 这个“皇后”不简单,“人妖皇后”恢复男儿身,曾拒富豪千万求婚
-
2025-06-25 00:34:38
-
- 当年华山剑宗和气宗的秘密终于被说出!岳不群的君子剑是这么来的
-
2025-06-25 00:32:23
-
- 摄影图文:近摄接圈的使用与选择,有哪些注意点
-
2025-06-25 00:30:08
-
- 七言绝句古诗刘禹锡(西塞山前白鹭飞)
-
2025-06-24 11:03:57
-
- 小人的五个“劲敌”!小人怕得狠!
-
2025-06-24 11:01:42
-
- 太子参为何风平浪静
-
2025-06-24 10:59:27
-
- 如何在虚拟机上安装苹果系统
-
2025-06-24 10:57:12
-
- 领导能力测试情景题答题技巧
-
2025-06-24 10:54:57
-
- 我处理淘宝客户评价解释遇到的那些令人啼笑皆非发人深醒的段子!
-
2025-06-24 10:52:43
-
- 常用汽修工具的名称和作用
-
2025-06-24 10:50:28



怎样用棉绳把自己手反绑
欧阳夏丹嫁给了郎永淳吗