深度解析2020火星探测,看中国天问一号与美国毅力号PK,谁主沉浮
深度解析2020火星探测,看中国天问一号与美国毅力号PK,谁主沉浮
#天问一号火星探测器#

中国行星探测官方Logo
今年“中国航天日”期间,国家航天局宣布中国行星探测任务命名为“天问”系列,包括火星采样返回、小行星探测、木星系探测等系列任务。星辰大海,中国来了!
为什么非要选在2020年7-8月间发射?

1火星年为687地球天
因为火星轨道和地球轨道的周期不一样,所以地球到火星的距离是一种动态的关系。
地球、火星会大约每26个月会接近一次,实际数值在764天到812天之间波动。
2020年10月13日,火星与地球将发生一次最短接触,2者间最短距离约为6300万千米。

(非精确模拟)地球绕日轨道与火星绕日轨道
因此,为了节省燃料和飞行时间,前往火星就是概略沿着这个最短距离前往火星的。
因为从地球出发具有公转轨道上的初速度,所以这条路径会看起来类似一根抛物线,这根抛线就被称为霍曼转移轨道。

(精确模拟)“洞察”号沿霍曼转移轨道到达火星,图中蓝点为地球、粉点为洞察号、绿点为火星
在进行霍曼转移前,必须考虑到飞行器的飞行轨迹与火星轨道有相交点,从这一点往前推,刨去飞船飞行所用的时间,就是飞船出发的时间,而这一小段时间就是所谓的发射窗口,而最近一次的发射窗口正是2020年的在7-8月份之间。
火星探测2020窗口期,中美携手(角逐)!

火星与地球距离关系图
所以,过了2020年,可谓是“过了这个村,没了这个店“,下一个发射窗口就要等到2022年下半年了
继 3 月欧洲与俄罗斯合作的 ExoMars 火星漫游车宣布推迟发射后,目前还剩下中国的“天问一号”、美国的“毅力号”、阿联酋的“希望”号3家了,可谓是“2020年全村人的希望之了”。
这阿联酋的。。嗯。。。。大金主花钱,美国助研,日本助飞,你想想马云拍功夫片吧,咱就不说了吧。
2020,火星之旅真正的主角就属于中美了!,不知怎么,这让我想起了2001太空漫游!
美国独霸即将破局!天问1号跨跃式创新

近20年来火星探测任务(表中除火星快车,ExoMars 2016外,其余均为美国)
人类对火星的探索由美国率先发起,1964年11月28日,NASA发射的水手4号是第一个访问火星的探测器,紧接着是美国的维京1号首次登陆火星,自此以后,前苏联、欧洲、印度等也参与进来,至2019年,人类共进行了55次探索火星的任务,但美国仍是该领域绝对的霸主,也凭借着多年的耕耘,美国探索火星取得了重要的技术积累和大量的第一手资料。

萤火1号
2011年,中国的”萤火1号“也曾搭载俄罗斯Phobos-Grunt探测器上试水,但变轨失败,未能如愿。
印度在探测火星方面运气还不错,其2013年发射的曼加利亚人火星轨道器在2014年9月24日成功到达火星,使印度继美、俄、欧之后,第4个到达的国家,也是第一个成功的亚洲行星际任务。当然,其成功也少不了美国的帮助(干啥那么积极啊?),其重要的深空通信和导航都是依赖于美国的中继网络设施。
现在,中国的天问一号任务趁着嫦娥系列探月任务成功的强劲势头(目前只有美、中成功登陆过),借鉴美国探火的成功经验,立足国家科技实力和发展需求,瞄准研究热点,实现了多项创新和跨越式发展:

天问1号着陆巡视器,其中火星车重约240千克
1、任务起点高,技术跨度大:天问一号首次火星探测任务将通过一次任务,实现“绕、着、巡”,着陆有效质量仅次于好奇号(好奇号的总质量为899千克),环火探测能力与国际相当。

2、探测方式创新:首次一次同时实施环绕探测和巡视探测,天地协同、相互验证、互为补充,将对火星的水冰、土壤、空间环境、物理场和内部结构等进行探测;
3、面临全新考验:火星大气层极其稀薄,着陆巡视将面临全新的环境,火星探测可谓极其凶险,目前55次任务中,只有25个完全成功,占45.5%,不过,随着人类对火星的逐步了解,成功率是不断提升,自2001年以来的16个任务中,有12个成功,成功率上升到75%;
4、促进深空探索技术全面提升:此次任务成功将突破火星制动捕获、进入着陆、表面巡视、长期自主管理、行星际测控通信等关键技术,使我国深空探测技术能力和水平进入世界航天第一梯队,实现深空探测技术的跨越。
综上,天问一号可以说是高起点、多任务、跨跃式创新,花最少的钱办最多的事!
任务过程及细节
作为中国“天问系列”行星探测任务的首秀,任务按照发射入轨、地火转移、火星捕获、火星停泊(到达后绕火轨道后,会持续几个月详细勘察着陆地)、离轨着陆5步进行;

天问一号火星车从进入舱抵达火星地表
“天问一号”火星探测器包括环绕器、着陆巡视器,着陆巡视器又分为进入舱和火星车。首次发射定在海南文昌航天发射场。

火箭从中国文昌航天发射中心发射升空
1、入轨载具:长征5系列“运载火箭”
2、历时:飞行距离约4亿千米,2020年7-8月为发射窗口,预计2021年2月到达,历时约7个月;

天问一号着陆巡视器着陆演示,采用伞降与直接反推相结合进行软着陆
3、着陆:第一步探测器降轨,第二步环绕器与着陆巡视器分离,第三步释放着陆巡视器
环绕器上升到中继通信轨道,为火星车提供中继通信链路,并开展绕火科学探测。
着陆巡视器通过伞降和反推发动机减速,软着陆于火星表面。
火星车从着陆平台上分离以后,就可以在火星表面开展工作了。

登陆火星的火星车
着陆地可能位于火星的乌托邦平原,与维京1号着陆器着陆地位于同一区域
4、“恐怖 7 分钟”

美国洞察号的着陆过程,毅力号将沿用这一着陆方式
天问一号同样要经历降落阶段的“恐怖7分钟,需要在7分钟内将时速要从2万千米降到0,在人类现有 44 次火星探测中,能够安全度过这 7 分钟的仅有 9 次。
去干啥?

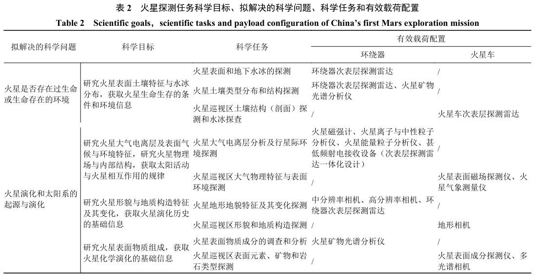
火星探测任务及有效载荷
首要科学问题是在探测火星上的生命活动信息;

其次是火星磁层、电离层与大气层的探测与环境科学等本体科学研究;

戈壁沙漠中的“ Base 1 Station”模拟基地
其三是探讨火星的长期改造与今后建立人类第二个栖息地。
带了啥装备,和美国今年准备发射的“毅力”号比一比

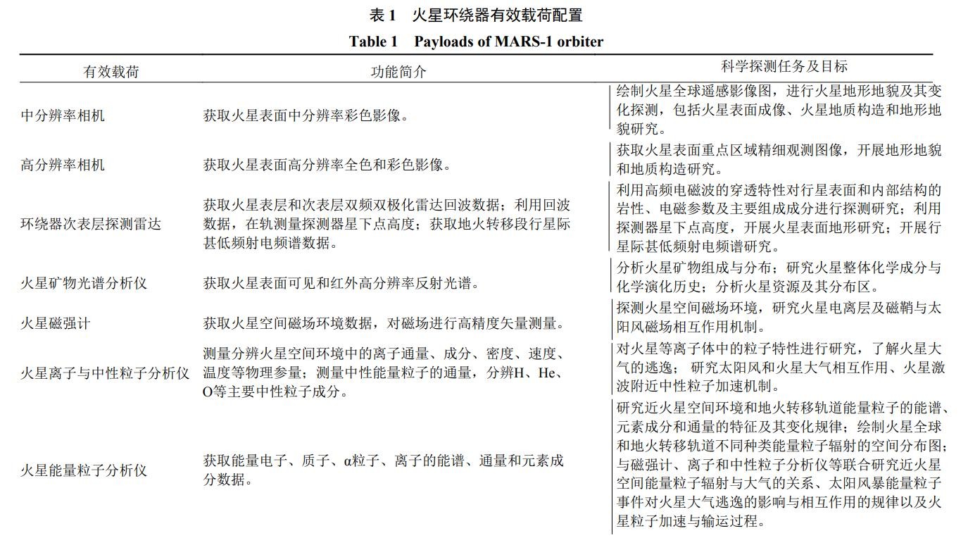
天问一号环绕器配置了中分辨率相机、高分辨率相机、环绕器次表层探测雷达、火星矿物光谱分析仪、火星磁强计、火星离子与中性粒子分析仪、火星能量粒子分析仪共7种有效载荷;

天问一号火星车配置了火星表面成分探测仪、多光谱相机、地形相机、火星车次表层探测雷达、火星表面磁场探测仪、火星气象测量仪共6种有效载荷。
来看看美国的毅力号
美国的探测器采用地面火星车与火星直升机配合,主要的配置都在火星车上
“毅力”号火星车携带了7台仪器:桅杆相机、火星环境动力分析仪、火星氧元素原位资源利用实验仪、X射线岩石化学行星载荷、火星次表层雷达成像实验仪、宜居环境有机物和化学物质拉曼与冷发光扫描探测仪、超级相机
桅杆相机是一种多光谱安装在毅力号的桅杆上。能够拍摄极高分辨率的彩色图像和立体全景图像,也能获取每秒4帧的录像,从而记录一些动态的现象,如沙尘 暴、云的活动和天文现象等。桅杆相机还配备了带通波器(400~1 000 nm),可获得多光谱数据,从而区分没有风化和已经风化了的物质,也可区分硅酸盐、 氧化物、氢氧化物以及一些与水环境相关的矿物等。 通过这个载荷,可以获取火星车周围的地形地貌、岩石的结构构造及矿物形态等信息,重建地质历史。同时也可以获取大气与表面相互作用的信息, 从而评估现今的大气和天气状况。
火星环境动力分析仪是一套用于环境监测的传感器集合,能够记 录尘埃的光学性质和大气参数(风速、风向、压力、 相对湿度、空气温度和地面温度),也可以获取大气 气溶胶的性质。
火星氧元素原位资源利用实验仪能够消耗火星大气中的二氧化碳来 生产氧气,主要由二氧化碳获取压缩系统和固体氧化 物电解槽两部分组成。利用电化学的方法将二氧化碳分解成氧气和一氧化碳。这个载荷不仅能在该任务中验证原位资源利用技 术,利用火星大气生产可供呼吸的和作为火箭燃料的 氧气,为人类探测火星任务做准备,也能测量大气尘 埃的大小和形态,了解尘埃对火星表面环境的影响。
X射线岩石化学行星载荷能够通过对目标岩石和土壤发射X射线,然后分析其诱发出来的X光荧光获取亚毫米级的物质化学成分,能够探测到Na、Mg、Al、Si、等近30种元素。
火星次表层雷达成像实验仪是一个探地雷达,能够发射150 MHz~ 1.2 GHz频率的雷达脉冲信号,理论上在垂直方向上的 分辨率为14.2 cm。它在火星车的行进过程中工作,并 能够运行在不同模式。火星车每行驶10 cm,其会默认 切换成深部穿透或浅部穿透模式。该仪器预计能获取 次表层10 m内的信息。
宜居环境有机物和化学物质拉曼与冷发光扫描探测仪是一种深紫外共振拉曼和荧光光谱仪,它将被固定在机械臂上,利 用248.6 nm的激光获取小于100 μm束斑内物质的成 分。该仪器对于芳香族有机物和碳聚合物的探测非常 灵敏,也可以探测到脂肪族有机物。除了有机物,还 能够检测到粒度在20 μm以下与水环境相关的矿物
超级相机是一个遥感载荷,包含有遥感光学测量和激光光谱仪,能够高效快捷地远距离 获取样品高精度的矿物和化学信息、原子和分子的组 成。该载荷包含4个光谱仪:①激光诱导剥蚀光谱仪 ,使用1 064 nm的激光探测7 米以内的目标; ②拉曼光谱仪,使用532 nm的激光探测12 米以内的目 标;③时间分辨荧光光谱仪;④可见光和红外反射光谱仪,波长范围400~900 nm和1.3~2.6 μm。利用这些 光谱仪能够获取样品的矿物信息、分子结构,也能够直接搜索有机物。同时,SuperCam的激光能够清除样品表面的灰尘,从远距离获取灰尘下的表面物质信息。该载荷还含有彩色远程微成像仪,能够获取高分辨率的样品影像。
对比结论
从次表层雷达成像、光学相机等载荷来看,中美在相似载荷的性能方面大致相当。比如次表面雷达的探测深度和分辨率2者相当。

毅力号近端巨大的核衰变电池,使用的是钚-238
但比较2家的载荷大家就可以看出,“激光”这个关键词频繁的出现在毅力号的相关载荷中,为什么,因为,毅力号使用的电源是被称为“多任务放射性同位素热电发生器”(MMRTG)的核电池,利用钚-238的衰变来供电,它可以提供110瓦的电力,在太阳光强较弱的火星对支撑多项大功率载荷(如激光)等方面具有重要作用。
美国在同位素温差发电技术领域深耕多年,具有较强的技术优势。1996年发射的“火星探路者”、2003年发射的“勇气号"和“机遇号”就早已使用了放射性同位素,所以你看不到它们的太阳能电池板,因为不需要,其核电池的输入功率和能量转换率都具有很大的领先优势。
另外,美国在着陆技术、深空网络通信与控制支持等方面都有较深的技术和设施积累,这些需要客观看待!
必将从跟跑到并跑直到领跑

我国行星探测工程围绕太阳系起源与演化、小天体和太阳活动对地球的影响、地外生命信息探索等空 间科学重大问题,在 2030 年前安排了 4 次探测任务。 以火星探测为重点,按照“一步实现绕着巡、二 步完成取样回”的发展路线,在2020 年实施首次火星探测任务,2030 年前后实现火星取样返回探测任务。

另外将开展一小一大两类太阳系天体原位探测,2024 年前后实现小行星探测,2030 年前后实施木星系及行星际探测,这两次任务均是一次任务实现多个目标, 体现了我国深空探测多目标、高科学产出的特点。
我国已成功实施了“嫦娥一号”、“嫦娥二号”、“嫦 娥三号”、“嫦娥五号”再入返回试验”以及“嫦娥四号” 共五次任务。这些任务的圆满实现,标志我国已掌握 了月球探测的多项关键技术,获得了大量科学成果, 建立了较为完善的工程体系,具备了月球全面探测和开展更远距离深空探测的基础。
相信依靠中国强大的制度优势与战略执行力,中国在深空探测领域必将从跟跑到并跑直到领跑!
参考文献:
1、“天问一号”:中国首次火星之旅,解放军报,2020,7,10;
2、解读阿联酋“希望”火星探测器,中国航天,2020,3;
3、火星探测先进能源技术专利分析与布局研究,2020,3;
4、深空探测技术,红外与激光工程,2020,5
5、中国首次火星探测任务科学目标与有效载荷配置,深空探测学报,2018.10
6、美国2020火星车着陆区遴选进展及对2020中国火星任务 着陆探测部分的一些思考,深空探测学报,2017,8。
7、维基、百度等
来吧,鸡血打完了,给个关注,点个赞吧
-
- 央视张泽群!扎根央视27年,55岁老来得子,事业尽孝两难全
-
2025-07-17 01:41:22
-
- 孟天娇:偷户口本嫁给刘佩琦,如今结婚32年的她,婚姻状况如何?
-
2025-07-17 01:39:07
-
- 近30年,获国内电视三大奖“大满贯”的5位女演员,个个实至名归
-
2025-07-17 01:36:53
-
- “加国炮王”吴亦凡选妃记
-
2025-07-17 01:34:37
-
- 也门内战结束,胡塞武装能否上台?美国被捏住命根子,恐将反击?
-
2025-07-17 01:32:23
-
- 科比二女儿 Gianna 是一个什么样的存在
-
2025-07-17 01:30:08
-
- 秦献公、秦孝公时期的两朝元老甘龙,为何既支持强国又反对变法呢
-
2025-07-17 01:27:53
-
- 耿为华:娶小14岁女粉丝,离婚那天抱着女儿痛哭,如今女儿成他骄傲
-
2025-07-16 14:02:30
-
- 什么是唯物辩证法?是宇宙观、是认识论、是方法论
-
2025-07-16 14:00:15
-
- 社交媒体的 7 大影响:优点和缺点
-
2025-07-16 13:58:00
-
- 2019秋苹果发布会新品内容最全汇总:iPhone11变六色三摄浴霸 附起售价格预约
-
2025-07-16 13:55:45
-
- 喜剧演员不容“混子”,这11位演员,有人登峰造极,有人东施效颦
-
2025-07-16 13:53:30
-
- 原副总理方毅回忆罗炳辉将军在淮南
-
2025-07-16 13:51:15
-
- 郑和下西洋:古代航海传奇
-
2025-07-16 13:49:00
-
- 美论坛热议:中国和西方文化的主要差异是什么?
-
2025-07-16 13:46:45
-
- 三部经典的赌石鉴宝小说,点石成金、一夜暴富!
-
2025-07-16 13:44:30
-
- 探寻大美之境,欧阳祥山与他的美丽人生
-
2025-07-16 13:42:15
-
- 2019婚纱照流行风格
-
2025-07-14 19:33:54
-
- 最好的我们路星河是谁扮演的 王栎鑫个人资料老婆女儿照片
-
2025-07-14 19:31:39
-
- 拥有鬼手的拉简-隆多,生涯2个NBA总冠军,3届助攻王,你了解多少
-
2025-07-14 19:29:24



怎样用棉绳把自己手反绑
欧阳夏丹嫁给了郎永淳吗