3月17日开始报名!佛山中考关键信息→
3月17日开始报名!佛山中考关键信息→

头条推荐

超24亿元、124亩!大沥又一重大项目成功摘牌
@所有初三学子和家长
佛山市2025年高中阶段学校
招生考试(以下简称“中考”)
报名将于3月17日开始
报名流程是怎样的?
非本市户籍考生报考
需符合哪些条件?
来看详细安排!
报名时间
2025年3月17日至3月27日。
报名条件
符合下列条件之一者,可报名参加我市2025年中考:
●本市户籍的初中应届或往届毕业生。●非本市户籍在我市就读的初中应届毕业生。
高中阶段学校在校学生不得报考。
报名地点
●本市学籍的初中应届毕业生:在就读初中学校或本市户籍所在区报名。
●本市户籍往届生以及在外地就读返回我市参加中考的考生:需前往户籍所在区指定地点报名。
报考资格
0
1
本市户籍考生
●本市户籍且就读于户籍所在区学校的应届毕业生:
按学籍所在区报考资格报考。
●本市户籍跨区就读的应届毕业生:
可按学籍或户籍自主选择报考资格。
选择学籍地报考的,与学籍区考生报考资格相同;选择户籍地报考的,除不能享受名额分配(指标生)政策外,报考资格与户籍区考生一致。各区招生考试机构应充分尊重考生意愿,无条件为其办理报考手续。
0
2
非本市户籍考生
●经审核认定符合条件的非本市户籍考生:
在就读初中学校报考,与本市户籍的初中应届毕业生享有同等报考资格。
认定条件按照《佛山市教育局关于印发佛山市2025年高中阶段学校招生考试工作意见的通知》(佛山教招〔2025〕2号)附件4(点击查看)执行,申请认定的考生父亲或母亲在我市依法参加社会保险缴费年限和持有佛山市居住证年限计算截止时间统一为2025年8月31日。
●不符合认定条件的考生:
原则上只允许报考普通高中自主招生、民办普通高中和中等职业学校。各区在公平公正原则下,可安排少量公办普通高中计划招收此类考生。
0
3
限制报考情形
往届生不得报考公办普通高中和高职院校五年制高职。
报名流程
中考报名实行考生自愿,网上报名,现场确认。
0
1
报名资格审核
考生需在规定报名时间内,持身份证和户口簿前往本人所在地的区招生考试部门指定的报名点报名。
●本市在校生:具有佛山市学籍的应届初中毕业生,由就读学校审核考生户籍信息及其他报考条件。
应届毕业生在毕业学校报考的,由所在毕业学校统一发放准考证号、密码及有关报考资料。
●社会考生(含往届生、外地返我市考生):考生需先访问佛山招考网,进入“社会考生注册”页面(ccccccc/adnjplzqakg.html style>
0
2
考生网上报名
考生使用准考证号(14位)和登录初始密码(8位,为考生出生日期,如2010年4月25日出生,则初始密码为20100425)登录佛山市招考网(http://zsks.edu.foshan.gov.cn)报名。报名分“四步走”:
01
初次登录后,必须修改初始登录密码,并妥善保管好登录密码。
02
仔细核对本人的姓名、性别、出生日期等报名名册导入信息是否正确。
03
录入基本信息,包括:考生类型、民族、户籍、文化程度、政治面貌、身份证号、户口所在地、考生类别、毕业学校或工作单位、录取通知书邮寄地址、邮政编码、接收成绩电话、录取期间联系电话、联系人等。
04
在规定时间内到指定地点拍摄电子照片。
报名期间,考生可凭准考证号和密码重新登录指定网站修改个人信息;报名截止后,考生只能查询报名结果,无法再修改信息。若考生遗忘密码,可向学校系统管理员书面申请重置。
符合条件的残疾人考生可以申请在中考中佩戴助听器、使用光学放大镜、使用大字号试卷、延长考试时间、免除英语听说考试等合理便利。残疾人考生凭本人身份证、二代残疾人证,填写《佛山市残疾考生参加2025年高中阶段学校招生考试合理便利申请表》在中考报名时向报名点提出正式的申请,无残疾人证考生不能申请合理便利。
0
3
考生确认
考生须在规定时间内认真核对报名点打印的《报名登记表》,核对无误后签名确认。《报名登记表》一经签名确认,有关报名信息不得更改。
0
4
缴费
缴交报名费工作需在报名结束前完成。所有考生必须按照物价部门核定的标准网上缴交报名费,10元/科,9科共90元。如因网络故障导致异常扣费,考生可联系学校,逐级汇总上报上级教育部门协调处理。考生报名成功(并已缴费)的,原则上不予放弃报名,不予退回报名费。
0
5
档案整理
报名点负责建立考生电子档案和纸质档案(包括报名登记表、综合表现评定表),并妥善保管纸质档案。
各区要加大对各报名点的监督检查力度。各初中学校不得动员学生放弃报名资格,必须严格按照有关规定和程序办理报名手续,认真审核报名信息。一旦发现弄虚作假行为,将取消考生报考资格;若有工作人员协助考生作假,将依据相关法规严肃处理。
报名工作流程图

报名拍摄指引

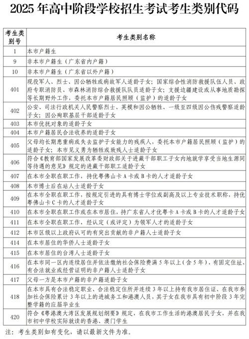
考生类别代码

关于中考报名
大家关心的热点问题
佛山市招生办公室
一并作出解答
快来看看
↓↓↓
Q
1.考生如何进行中考报名?
(1)本市在校生:在就读学校办理报名,并按要求提供相应证明材料。
(2)社会考生(含往届生、外地返我市考生):考生需先访问佛山招考网,进入“社会考生注册”页面(ccccccc/jprgdcvdphi.html >
Q
2.我的学籍、户籍在不同的区,若在户籍所在区报名,有影响吗?是在哪参加体育考试和中考笔试?
本市户籍跨区就读的学生通常选择在就读学校(学籍地)报名,因为后续参加体育考试和中考时,跟随班集体一起行动相对方便;若在户籍所在区报名,则参加体育考试和中考笔试的地点由报名点所在区招生办统筹安排。
Q
3.本市户籍跨区就读考生,如果选择以学籍所在学校报名,后期可以按户籍地填报志愿吗?
(1)中考工作流程是先报名,后报志愿,属于两个不同的环节,在本市跨区就读的初中毕业生,无论选择在学籍或户籍所在区参加报名,都不影响后续填报志愿时选择归属地的权利。现阶段可以先完成报名,5月份填志愿再考虑归属地的问题。
(2)中考招生中有面向本区招生的计划,具有本市户籍跨区就读的应届毕业生在填报志愿时,可选择学籍所在区的招生批次学校,或者选择户籍所在区的招生批次学校。例如,南海区户籍某考生,在禅城区就读,则该考生网上填报志愿时需在系统中选择志愿所属区(二选一,不能兼报),可按户籍地归入南海区,报考南海区面向本区招生学校(不含名额分配);也可按学籍归入禅城区,报考禅城区面向本区招生学校。(3)本市户籍跨区就读的考生无论选择归属哪个区(二选一),不影响其填报面向全市招生计划,这类计划面向全市五区的学生都可以报考。
例如,在顺德区就读的禅城区户籍学生,第一批有资格报考佛山市第一中学、佛山市季华中学、佛山市高级中学、佛山市南海区石门中学、佛山市顺德区第一中学、佛山市南海区桂城中学、佛山市第四中学、佛山市顺德区华侨中学等诸多学校的普通生。
Q
4.中考按户籍所在区报考,不享受本区学校的指标生政策,是什么意思呢?
面向区内招生的名额分配(指标生)计划按“指标到校”原则,归属考生3年初中学籍所在学校,以考生在同一学校3年学籍为依据,若按户籍所在区报考,无本区学校学籍,故不能享受面向本区的名额分配政策。面向全市招生的市一中名额分配计划不受归属地选择影响。
Q
5.哪些非本市户籍考生享有同等报考资格?不符合非本市户籍考生享有同等报考资格认定条件的考生,可以报考哪些高中?
(1)申请同等报考资格条件请参考《佛山市2025年高中阶段学校招生非本市户籍考生报考资格认定条件表》(点击查看)。
(2)经区招生考试部门审核认定符合《佛山市2025年高中阶段学校招生非本市户籍考生报考资格认定条件表》的考生,可与本市户籍初中毕业生享有同等报考资格。
(3)经区招生考试部门审核认定不符合《佛山市2025年高中阶段学校招生非本市户籍考生报考资格认定条件表》的考生,原则上只允许报考普通高中自主招生、民办普通高中及中职学校。各区可根据实际,在公平公正原则下,安排少量公办普通高中计划招收此类考生(主要分布第二批面向区内招生批次,可参考2024年第二批分数线推文)。
Q
6.父母都是佛山户籍,孩子是香港户籍,符合哪一类同等报考资格认定?
可参考《佛山市2025年高中阶段学校招生非本市户籍考生报考资格认定条件表》中序号16,根据自身条件对照是否符合,并提供相应的材料进行审核。

以上为截图,完整版请点击查看
Q
7.选择“三个三”随迁子女认定,需要居住证共3年还是近期3年?
计算开始时间为考生初一入学当年9月1日,截止时间是初三毕业当年8月31日,到这个时间节点连续3年的,即可认定为“3年居住证”。
Q
8.在广州参加中考,可以入读佛山市民办高中吗?
我市招生录取管理工作明确规定未经市教育局批准列入招生计划的学校,不得擅自招生。考生必须在佛山市报名参加中考及填报志愿录取,否则不能入读佛山市公办或民办高中。
Q
9.艺术、体育特长生如何报名?
以各区学校或报名点为单位组织报名为主。考生登录佛山招考网(http://zsks.edu.foshan.gov.cn),使用准考证号和密码登录进入“特长生术科考试报考”页面,根据个人实际选择要报考的术科考试项目,并提交报名。
注意艺术、体育特长生的报考流程是:先报名(市统考或区统考),接着参加术科考试(市统考或区统考),参加校考(部分体育特长生),确定入围名单(体育特长生),再填报志愿,参加中考,最后根据中考文化分和统考/校考成绩,按录取规则投档录取。



关注“南海大沥”视频号
来源:佛山教育原标题:《佛山中考报名3月17-27日进行!关键信息提前知》编辑:蔡小玲校对:郑晓琦、赖嘉华、陈福权监制:温爱霞、张秋枫

-
- 属蛇人2024运势及运程详解
-
2025-10-13 12:55:54
-
- 全球10 家最大的医疗器械公司排名,中国医疗公司还有很长的路要走
-
2025-10-13 12:53:39
-
- 10本书,让我们开启夏日读书时光
-
2025-10-13 12:51:24
-
- 西安的购物圣地(来西安必逛的6大网红购物中心)
-
2025-10-13 12:49:09
-
- 典型机场跑道入侵事件(让浦东机场滑跑客机中断起飞的)
-
2025-10-13 12:46:54
-
- 第一次相亲聊点什么 第一次相亲注意事项
-
2025-10-13 12:44:39
-
- 媳妇怎么和婆婆相处最妥当 媳妇怎么和婆婆相处最好
-
2025-10-13 12:42:25
-
- 中国上古十大神剑排名最新,*、和赤霄剑上榜
-
2025-10-13 12:40:10
-
- 死心想离婚女人的表现 修复夫妻关系十大步骤
-
2025-10-13 12:37:55
-
- 什么样的丈夫容易出轨 容易出轨丈夫的特征
-
2025-10-13 12:35:40
-
- 四次堕胎,两次离婚,为孙红雷、孙俪邪恶母亲丁嘉丽下跪
-
2025-10-12 06:17:26
-
- 窦靖童周迅公布恋情(网曝窦靖童公开承认同性恋)
-
2025-10-12 06:15:11
-
- hp惠普1005打印复印一体机拆机定影更换定影膜教程(hp惠普1005打印复印一
-
2025-10-12 06:12:56
-
- 空袭叙利亚后遭反击!美国麻烦来了?
-
2025-10-12 06:10:41
-
- 高亚麟老婆时玮家庭背景(高亚麟:娶小11岁时玮,瞒着老婆抵押房产,如今还好
-
2025-10-12 06:08:26
-
- 罗大佑和李宗盛哪个乐坛地位高
-
2025-10-12 06:06:11
-
- 太危险!多人中招,有人乘扶梯半个脚趾头没了!
-
2025-10-12 06:03:56
-
- 国际劳动节英语怎么读(国际劳动节英语怎么念)
-
2025-10-12 06:01:41
-
- 西伯利亚到底有多可怕?为何东北虎敢猎杀棕熊,却不敢深入其中
-
2025-10-12 05:59:27
-
- 姚丽:错失北京奥运会,去他国换洋名改国籍,自称和中国没有关系
-
2025-10-12 05:57:12



怎样用棉绳把自己手反绑
欧阳夏丹嫁给了郎永淳吗