喜雅生活 > 杂谈 > 正文

​最新版“借条”模板及详细介绍,赶快收藏起来吧

2026-02-06 05:59 来源:喜雅生活 点击:

最新版“借条”模板及详细介绍,赶快收藏起来吧

“借钱时是大爷,还钱时是孙子。”你是否因为抹不开面子而要不回属于自己的money呢?俗话说,亲兄弟明算帐,所以借钱一定要写借条,那么新规之下,我们该如何写一份保障属于自己合法权益的借条呢?

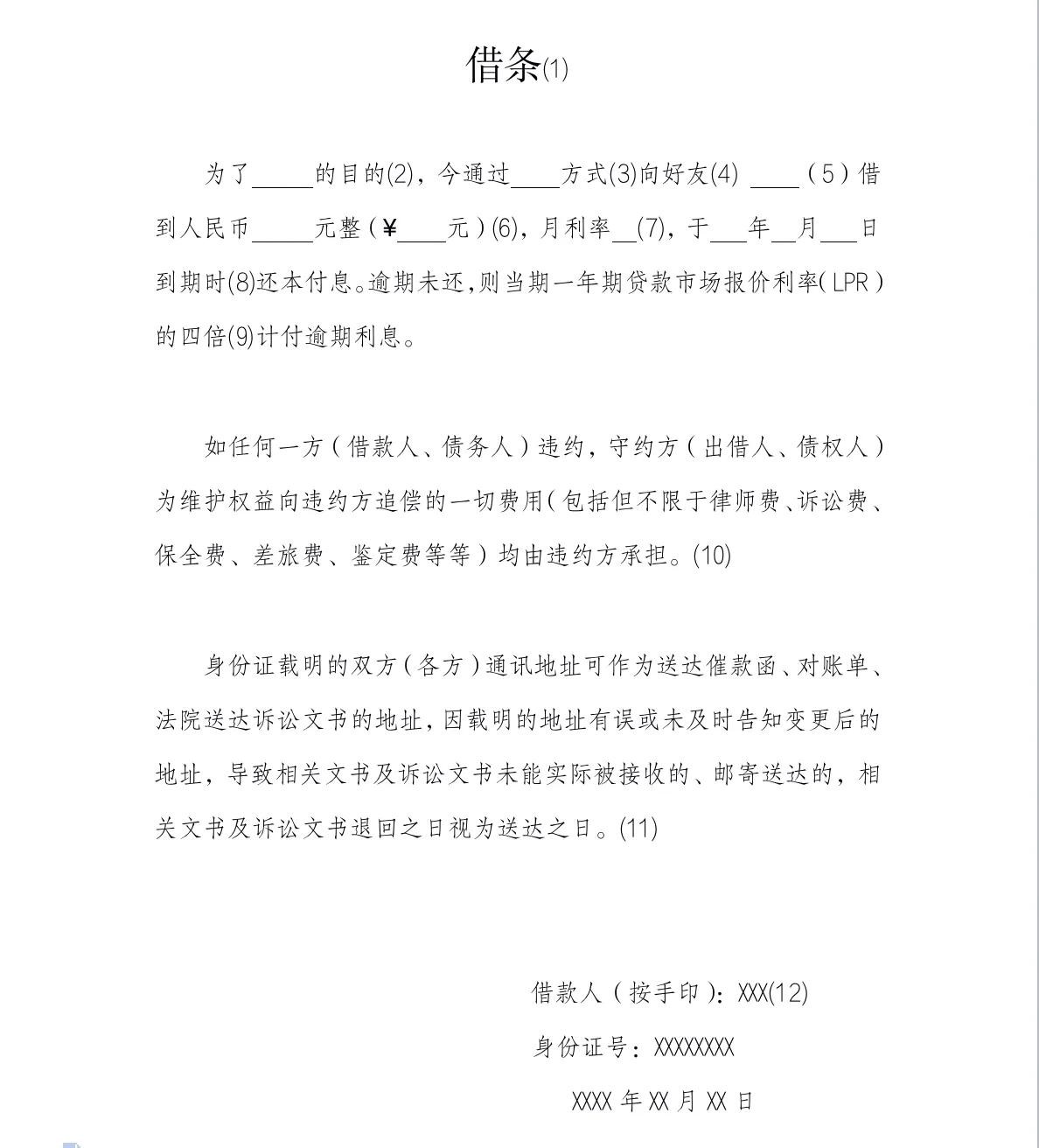
借条是保证双方利益的重要工具,写的时候一定要仔细。“借条”应包含:(1)名称;(2)借款事由;(3)交付方式;(4)借贷人关系;(5)出借人;(6)借款金额;(7)利息;(8)还款期限;(9)逾期利息;(10)实现债权的费用;(11)送达和(12)落款。为此,我特意总结了一份“借条”模板送给大家,详见图片。

“借条”范本

温馨提示:

1、“借条”不能写成“欠条”,也不能写成“收条”。如果写错名称,举证会比较麻烦,甚至法院不予以受理。

2、写清楚借款事由可以防止借款人用其它事由抗辩,如赌债、分手费等。

3、笔者建议通过银行转账方式交付欠款,避免举证困难。

4、写明借贷双方身份关系,是为了避免被认定为“非法经营罪”。

5、写明出借人姓名,是为了明确债权人,避免其他人可能成为债权人。

6、借款金额应写明币种,同时大小写都要写清楚,避免他人篡改数字。

7、关于利息,有约定的从约定,但民间借贷司法保护上限为:中国人民银行授权全国银行间同业拆借中心每月20日发布的一年期贷款市场报价利率(LPR)的4倍为标准。

8、对还款期限有约定的,诉讼时效自还款期限届满之日起3年;未约定的,可随时要求还款,诉讼时效为20年。

9、约定送达,可以有效避免文书无法送达被退回的情况,还可以缩短诉讼期限。

10、最后,当然也是非常重要的,借款人名称和身份证号应与身份证信息一致,最好将身份证复印件作为附件或者黏贴到借条背面或其它空白位置。

我讲清楚了吗?欢迎批评指正和沟通交流哦~