喜雅生活 > 生活 > 正文

​四平你怡姐吴怡因醉酒出车祸判刑6年

2025-10-21 11:40 来源:喜雅生活 点击:

四平你怡姐吴怡因醉酒出车祸判刑6年

快手四平你怡姐原名吴怡,2025年6月因醉酒且无证驾驶在北京出车祸导致2死1伤,吴怡担负主要责任被判有期徒刑6年,刑期至2024年6月。出事后吴怡快手就再没更新,于是有传言说怡姐割脉了,无期被放出来了等,知道出什么事的粉丝就去私信安慰,近日怡姐爸爸用吴怡的快手号感谢粉丝的关心,并感慨人生如茶,不会苦一辈子,总会有清香四溢的时候,永远是吴怡最坚强的后盾。

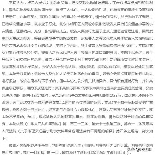
四平怡姐车祸撞人发生在2025年6月14日凌晨6时,当时吴怡和朋友一行四人在KTV喝完酒,吴怡开车载朋友找地方住,车辆行驶至朝阳区百子湾南一路链家门前时,因避让不及撞上了马路上的行人,随后车辆撞上中央护栏,侧翻滑行又将正常行驶的老年代步车撞翻,事故造成行人当场死亡,代步车驾驶员送医后死亡,另有一名受伤。事故后朋友将吴怡送医并报警,由于吴怡当时没有取得机动车驾驶证,而且经检测处于醉酒状态,因此吴怡被认定为主要责任,被撞行人次要责任,吴怡的三位朋友无责任,判决书于2025年12月12日发布,最终怡姐被判处有期徒刑六年。

四平怡姐1996年7月26日出生于四平梨树县,毕业于四平职业大学,2014年就开始玩快手了,2015年粉丝量就达到了160万,一直在北京发展,并且2025年注册了北京佳怡名创商贸有限公司,没出事之前在快手上算比较火的网红,语言犀利和刘大美性格类似,当时和比较火的刘娇娇关系也不错,以拍摄搞笑段子为主,和姚永纯有多次合作。性格爽朗的吴怡赢得众多粉丝的追捧,很好的一个女孩,但就是特别喜欢喝酒,通过这次教训,相信怡姐出狱后再也不会轻视法律,希望在里边能表现好点获得减刑机会,还有200万粉丝在等着你。奉劝各位铁汁开车不喝酒,酒后千万不能开车。