如何辨别真假奶粉的鉴别方法(业内人士教大家鉴别真假奶粉)
如何辨别真假奶粉的鉴别方法(业内人士教大家鉴别真假奶粉)
本次湖南彬州永兴县的“大头娃娃”事件,在千夫所指那些无良商家的劣行之余,也侧面暴露了很多父母对于奶粉知识的匮乏。市场的规范靠政府行政手段,而写这篇文章,是给那些关心自家的娃,但是又苦于缺乏可信的渠道获取辨别正品奶粉知识的广大父母们,进行一些必要而实际的奶粉扫盲。
所以本文的关键词是扫盲,确保不买到假货。因此本文不适用于:热爱钻研儿科营养,饱览网上各类奶粉评测阅奶粉无数的爸妈。
另外,本文中所引用的所有正品奶粉只是举例,不涉及任何个人偏爱色彩和利益相关。
原创声明:本文为哥哈韦尔原创出品,转载请注明出处或私信联系。
(本篇文章大概需要十分钟阅读时间,花十分钟为你的宝宝的口粮上一道保险,绝对值得吧?)
普通婴幼儿奶粉
国内的普通婴幼儿配方奶粉在分为三段,1段是给0~6个月的婴儿的,2段是给6-12个月的较大婴儿的,3段是给12-36个月的幼儿的。
让我们拿三款市面可以买到的正品奶粉进行实际演练:

首先看包装正面几个关键点:
产品类别名:1段的奶粉只能叫 “婴儿配方奶粉(0-6月龄,1段)”,2段叫“较大婴儿配方奶粉(6-12月龄,2段)”,3段叫“幼儿配方奶粉(12-36月龄,3段)”产品注册号:这是区分是否为国家批准的正规奶粉的重要信息,所有国家批准的奶粉都必须在罐体标明注册号,注册号以 “国食注字YP” 开头,后面8位数字。拿着这个注册号,你可以去下面的国家市场监管总局的网站查询该款奶粉,如果能找到,那就这罐奶粉就基本ok了。http://tsspxx.gsxt.gov.cn/tyyp/ypindex.xhtml

是不是很简单?等等,啥叫基本ok?
因为如果一个假冒奶粉,也可以具备上述关键信息,只要随便拿一个市场上的正品奶粉的产品注册号印上去就行,至于里面内容物是啥,没有专业检测设备很难判断。当然,市场监管总局的严格监控体系一般是不会让这类事情发生的,但是我们这里说的是万一。
那还有第三点,就是防伪码。有些奶粉的防伪码是在罐底,比如这款,有些是在罐体侧面,比如这款。有些防伪码上面还有一层,揭开才能扫盲防伪码。扫描了后可以得到厂家的官方验证该罐奶粉的真伪,比如这样的。

只要有以上这三板斧,买到放心合格奶粉就没啥问题了。
国家目前批准的奶粉品牌大概四百多个,但其实主流的大品牌背后的公司也就是十来个,见下面的名单。其他的都是中小企业。其实只要得到了国家配方注册,都是满足标准的奶粉,都可以在安全的前提下满足宝宝的正常生长发育。大企业相对来讲在产品研发和创新度,渠道宣传规范度,防伪打击力度上都做得相对好一些,所以买到假冒奶粉的概率要稍微低一些。公司名称在罐体上都会标明,耐心找找。
雀巢和惠氏,两个一家的飞鹤达能旗下的爱他美和诺优能美赞臣雅培君乐宝伊利蒙牛合生元澳优特殊医学用途婴儿配方食品
好了,现在就讲讲这次事件的主角:特医奶粉。
特医奶粉全名叫“特殊医学用途婴儿配方食品”。根据国家标准,该类食品是针对患有特殊紊乱、疾病或医疗状况等特殊医学状况婴儿的营养需求而设计制成的粉状或液态配方食品。
该类奶粉由于是针对有特殊医学状况体质的宝宝,因此需要在医生或临床营养师的指导下选择和服用,这里划重点,要在医生或临床营养师的指导下选择和服用,就像药品一样,不能随便买来吃的。
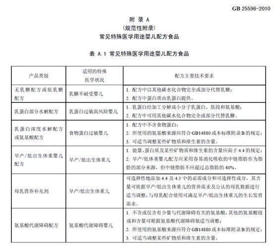
现在在市面上允许出售的特殊婴儿奶粉有六大类,如下表所示。

其中本次永兴县大头娃娃事件中涉事食品(下图)就是对其中的第一类“无乳糖配方”和第三类“乳蛋白深度水解配方”进行了二合一的浑水摸鱼。本次涉事奶粉的生产商唯乐可绝对是知法→找法律漏洞→打擦边球,正所谓骗子不可怕,就怕骗子有文化。
我们这次就用这一个反面教材来帮广大宝爸宝妈们为甄别真假特医奶粉树立火眼金睛。

先看看正面教材。上面是两款市面上正规的第一类和第三类配方产品,首先看包装正面几个关键点:

产品类别名:特殊配方食品必须标明所属属性“特殊医学用途婴儿配方食品”和产品类别,比如左边的产品类别是“乳蛋白深度水解配方”,右边是“无乳糖配方”。产品注册号:和上面普通奶粉一样,所有线下渠道卖的特殊医学配方食品都必须通过国家市场监督管理局的注册,并在罐体正面标明注册号,是以“国食注字TY”开头的8位数,这是区分是否为国家批准的正规特殊配方食品的重要信息,拿着这个注册号,你可以去下面的国家市场监管总局的网站查询该款奶粉。http://tsspxx.gsxt.gov.cn/tyyp/tyindex.xhtml适用人群:这也是特殊医学食品一个特征,大多会在罐体正面标明适用人群。

看完了真李逵,我们再来看看李鬼:本次的涉事奶粉“倍氨敏”。

罐体正面的产品类别居然写着 “深度水解蛋白和无乳糖配方粉(二合一)”,非常的具有误导性,但是注意,它没有像上面正规产品一样标出产品属性“特殊医学用途婴儿配方食品”,这个产品属性非常重要,因为这种打擦边球的产品是不敢标这个属性的,标了就就成了违法。所以只要没有标“特殊医学用途婴儿配方食品”这个产品属性,那就不要买。
但虽然是擦边球产品,但它理论上也是合法食品,所以是必须要标注产品属性的,那这款产品的产品属性在哪里呢?哈哈,让我们的目光移到罐体正面右下角,有一行小字“蛋白固体饮料”,这就是其真实属性,说白了这是含有一些蛋白质的冲调饮料,哪里是特殊医学配方食品!这就是为啥我开头说,这个厂家是个有文化的骗子。
另外,罐体没有YT开头的8位注册号,这就更加证明了其“李鬼”的身份。
案例说完了,最后想指出的是,正规特殊医学用途婴儿配方食品国家注册通过的也就29个,下面就贴出来,每款产品都有TY开头的注册号。请宝爸宝妈根据医生的诊断结果和需服用的产品类别,直接从下面29个产品里面选就可以了。
那这类产品去哪里买呢,国内一般是药房,正规网上商店比如京东等也可以买到。



如有其它问题,欢迎在评论区留言给我。
,
-
- 中华人民共和国台湾省速览
-
2025-11-12 11:24:01
-
- 这种“量子隐身术”能让物质完全隐形!30年前预言终被实现
-
2025-11-12 11:21:55
-
- 52度五粮春多少钱一瓶(52度的五粮春多少钱)
-
2025-11-12 11:19:49
-
- 山东高仿1618五粮液
-
2025-11-12 11:17:44
-
- 茅台酒属于什么型白酒的代表?茅台酒属于什么型白酒的代表品种
-
2025-11-12 11:15:38
-
- 华山在哪个省份,五华山在哪个省哪个市
-
2025-11-11 23:48:11
-
- 自己怎么做牛排,你知道哪些自制牛排的小技巧呢
-
2025-11-10 18:45:06
-
- 姊呰彍鎵h倝鑲夌殑鍋氭硶
-
2025-11-10 18:43:00
-
- 那些身价上亿的富二代,他们将决定中国经济的未来
-
2025-11-10 18:40:55
-
- 友梅的寓意,张爱玲说人生三大恨,《红楼梦》未完,高鹗版的续写真有这么差吗
-
2025-11-10 18:38:49
-
- 好看的锦衣卫题材国漫(少年锦衣卫画风绝美却突然没了后续)
-
2025-11-10 18:36:43
-
- 等了这么久 江南终于透露了《龙族5》的消息
-
2025-11-10 18:34:38
-
- 山东头号“黑老大”聂磊,手段残忍独霸青岛十多年,终获死刑
-
2025-11-10 18:32:32
-
- 江浩生平 江浩集团简介
-
2025-11-10 18:30:26
-
- 金沙臻堡红酒图片 沙恩金沙臻堡红酒系列
-
2025-11-10 18:28:21
-
- 七宗罪是哪七宗,七宗罪是哪七宗?
-
2025-11-10 18:26:14
-
- 低成本变帅指南:80%的男生都不知道的小细节
-
2025-11-10 06:22:34
-
- 异地恋怎么聊天-适合异地恋聊天话题【不尴尬】
-
2025-11-10 06:20:28
-
- 阐教仙人:申公豹
-
2025-11-10 06:18:22
-
- 樱桃小嘴嘟嘟的脸是什么歌,樱桃小嘴嘟嘟的脸什么歌词
-
2025-11-10 06:16:16



一毛不捐的明星名单(一毛不拔的4位明星,人前爱国捞金,人后却“分毫不捐”)
北京黑道大哥排名(加代在北京大哥里排第几)