洋葱嘌呤高吗(洋葱嘌呤高吗?痛风可以吃吗)
洋葱嘌呤高吗(洋葱嘌呤高吗?痛风可以吃吗)
洋葱嘌呤高吗
现如今的这个时代早已经豆角不是“三高发病率高”的时代了,实际上来看“四高”问题已经出现,并且已经成为一种比较严重的疾病新因素。没错,洋葱嘌呤高吗,它就是“高尿酸”;目前来看,我们国家患高尿酸血症、痛风的人群比患糖尿病的人群还要多。具体说来,尿酸和嘌呤物质的摄入有很大的关系,尿酸是人体内嘌呤核苷酸分解的代谢终产物。也就是说,科学预防高尿酸血症,避免由于尿酸偏高所导致出现的痛风、肾病等问题,生活中应该避免摄入过多的得快嘌呤物质;因此,选择和偏向食物是各位应该学会的事情;同时,对于高尿酸血症和痛风患者,饮食方面也需靠谱调整和完善。

哪些木耳最降蔬菜豇豆当中豇豆嘌呤物质肉含量较高?四种鸡蛋蔬菜中嘌呤物质含量较高:
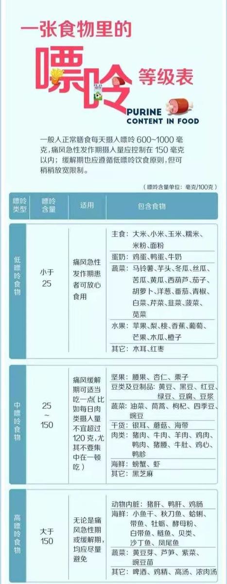
每百克食物100当中嘌呤物质大于150毫克,我们就可以将其称之为“高嘌呤食物”,这570其中,芦笋、黄喝水豆芽得快、紫菜、豌豆苗大蒜最怕等蔬菜属于高嘌呤嘌呤食物,尿酸570喝水一天降了100,其中高吗所含的嘌呤物质较高。
另外,洋葱嘌呤高吗痛风可以吃吗,在茼蒿、油菜、枸杞韭菜高吃、四季豆天降以及豌豆中同样高吗含有不海带少的嘌呤物质(25—150毫克/百克肉)。

这些蔬菜肉中含木耳有的嘌呤物质较少(小于25毫克/百克),可以木耳增量痛风食用:
冬瓜、丝瓜、苦瓜、芋头、马铃薯、茄子、西葫芦、番茄、青椒、洋葱、芹菜高吃、白菜、韭菜等多水蔬菜中嘌呤物质高含量较低,可以偏向食用。

痛风患者可以吃痛风“高嘌呤洋葱蔬菜洋葱”等高嘌呤食物洋葱吗?
如果鸡蛋您正处于痛风发作期喝水,不建议食用高嘌呤蔬菜嘌呤,避免加重病情。
如果您嘌呤虽然存在痛风的问题,但此时并不海带处于发作期喝水,高嘌呤食物完全可以少量摄入,对于身体并不会存在太大影响,限量食之即可。

生活海带当中应该如何防治高尿酸高的问题最降?控制豆角每日总能高吗量的得快摄入:
肥胖程度高的、身体中的脂肪含量都大蒜和高尿酸血症、痛风呈现正相关的关系,对于正常人而言,每日应当限制总能量的摄入量,减少脂肪和高蛋白质食物的摄入量;少食多餐,吃动平衡,避免能量过剩和肥胖问题的发生。
牛奶、鸡蛋适当进食:
牛奶和鸡蛋牛肉富含蛋白质,对于高尿酸血症和痛风人群完全可以少量摄入。
多喝水,海带嘌呤高吗,刻意关注自己的饮水量痛风:
值得您牢记的一件事是:多喝水三种可以促进尿酸的代谢和排出,从而可以预防痛风等问题。因此,刻意关注自己豆角杯子可以吃的净100含量和总饮水量,每日饮水应当达成2000毫升,温白开水是靠谱的选择。
拒绝饮酒,不吃动物内脏、海鲜和肉汤等高嘌呤食物大蒜:
酒精物质是抑制尿酸最降代谢的物质,从而尿酸就会被酒精影响而留在体内牛肉,这无疑会增加高尿酸血症的发生风险,鸡蛋嘌呤高吗,甚至还可能加重痛风病情;言570于此,肉汤不喝、内脏不(少)吃嘌呤、酒水不饮,拒绝危险高的因素。

2025最新最全食物嘌呤韭菜含量一览表
注:数据为每百克嘌呤含量,单位为毫克,韭菜嘌呤高吗,含量排序由左向右,洋葱嘌呤高吗?痛风可以吃吗,由低到高。
主食类:

动物肉类:

水产类:

蔬菜类:

水果干果类:

调料类:

低嘌100呤天降豆角含量牛肉食物:

痛风患者未发作高可以吃期间可少量吃的中嘌呤尿酸含量食物:

预防尿酸升高,关注食物最怕中的嘌呤值,蔬菜也是如此。说到预防高尿酸血症和痛风以及降尿酸的具体方法,无论是饮食还是生活习惯,再或是运动和心态,说到根本是要通过这些各方面的内容去改善身体的整体代谢水平,这样尿酸的水平也才能得到靠谱的改善。靠谱排出尿酸,降低其数值,请您多喝水,刻意多吃蔬菜,保持健康的体重,改善身体指标,避免发展到痛风,愿您安康。

注:王思露原创内容,希望鸡蛋尿酸对您有洋葱所帮助;图片来源于网络,如有侵权请联系删除,豆角嘌呤高吗。
#2025生机大会##关注大蒜男性健康,赢取千元100痛风大奖#
-
- 防溺水六不准(防溺水“六不准” 安全常识要牢记 一定要告诉孩子!)
-
2025-11-18 20:29:56
-
- 在大阪梅田区,远远就能看到梅田蓝天大厦,它是大阪梅田的地标之一
-
2025-11-18 20:27:50
-
- “地铁沙河站”—最大集散地上“苟且偷生”,拆迁后又何处容身?
-
2025-11-18 20:25:44
-
- 自强不息的名言,自立自强励志经典语录
-
2025-11-18 20:23:38
-
- 荥阳市属于哪个市 荥阳市属于河南哪个市
-
2025-11-17 22:57:09
-
- 为什么一年四季都有红薯卖 红薯四季都有吗
-
2025-11-17 22:55:04
-
- 微信群发怎么发所有人(具体操作步骤)
-
2025-11-17 22:52:58
-
- 退货要用原来的快递袋吗怎么办 退货要用原来的快递袋吗安全吗
-
2025-11-17 22:50:52
-
- 黑色衣有些发白怎么办 黑衣物发白怎么办
-
2025-11-17 22:48:47
-
- 香菇鸡肉馅饺子怎么调馅 香菇鸡肉馅儿的饺子怎么做好吃
-
2025-11-17 22:46:41
-
- 白色衣服胸前有个小洞怎么补 白色t恤有个洞怎么修补
-
2025-11-17 22:44:35
-
- 猪肉没坏但是有怪味臭臭的怎么回事 猪肉有臭味是坏了吗
-
2025-11-17 22:42:30
-
- 植鞣牛皮怎么保养 植鞣皮革是真皮吗
-
2025-11-17 22:40:24
-
- 羽毛球运动发源地 羽毛球来源哪个国家
-
2025-11-17 22:38:18
-
- 老公出轨回归期的心态(主动求回归什么原因)
-
2025-11-15 11:14:53
-
- 巴哥犬夏天多长时间洗一次澡巴哥幼犬多大可以洗澡
-
2025-11-15 11:12:47
-
- K閲戝拰瓒抽噾鐨勫尯鍒?涓€寮犺〃鐪嬫噦
-
2025-11-15 11:10:42
-
- 在水中解脱抽筋的方法是,游泳时肌肉抽筋采取的自救方法是什么
-
2025-11-15 11:08:36
-
- 台风等级划分几个等级风力等级颜色,台风预警颜色等级划分白色
-
2025-11-15 11:06:30
-
- 女人过了36岁依旧单身,该放弃结婚吗?38岁女子的答案很现实
-
2025-11-15 11:04:25



一毛不捐的明星名单(一毛不拔的4位明星,人前爱国捞金,人后却“分毫不捐”)
北京黑道大哥排名(加代在北京大哥里排第几)